山东春季高考,临沂春季高考辅导培训学校
  • 机构简介
  • 政策支持
  • 签约服务内容
  • 收费标准
  • 保过院校
  • 服务流程
  • 培训内容
  • 机构动态
  • 机构公告
  • 综合评价招生
  • 农村专项招生
  • 招生培训
  • 师资队伍
  • 教育科研
  • 招生培训
    详情展示
    当前位置 :首页 > 详情展示
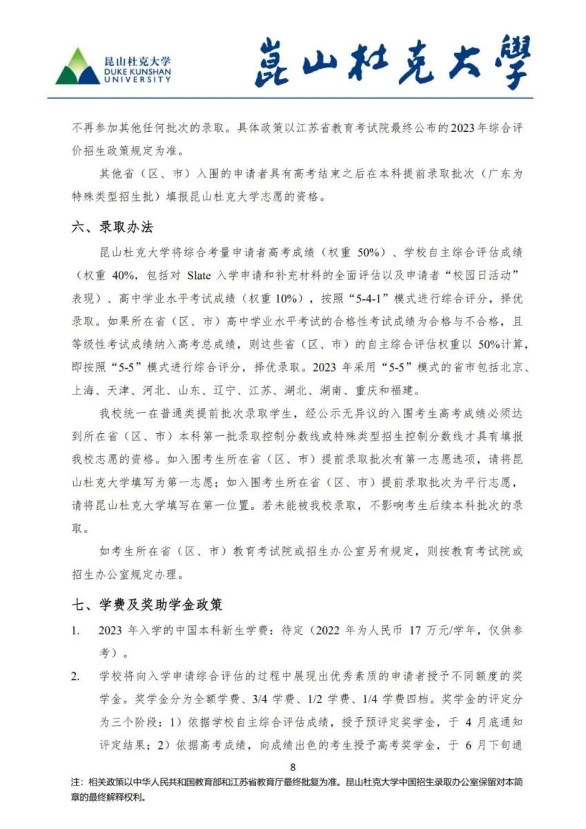
    2022年综合评价招生简章首发--昆山杜克大学!
    发布者:Label    发布时间:Label

    2022年综合评价招生战役打响,比去年来的更早一些,第一个公布招生简章的高校是昆山杜克大学,预计10月初上海纽约大学会开始申请。这两所高校结束时间也会比较早,各位家长可以开始关注了。

     

    (中国内地学生)

    山东省教育招生考试院 | 临沂大学 | 山东科技大学 | 山东理工大学 | 山东建筑大学 | 青岛理工大学 | 青岛科技大学 | 青岛大学 | 教育部官方网站 | 上海交通大学 | 香港大学 | 北京大学 | 复旦大学 | 山东大学 | 清华大学 | 临沂市教育局 | 阳光高考信息平台 | 山东省教育厅 | 
    建议使用1024*768分辨率以上,16位色以上,IE8以上版本浏览本网站
    Copyright © 2015-2018 山东中育教育发展有限公司 版权所有  地址:临沂市北城新区蒙河路与上海路交汇处      鲁ICP备18001985号